运维工程师是干什么的
# 什么是运维
运维,这里指互联网运维,通常属于技术部门,与研发、测试同为互联网产品技术支撑的3大部门,这个划分在国内和国外以及大小公司间都会多少有一些不同。
一个互联网产品的生成一般经历的过程是:项目立项、需求分析、研发部门开发、测试部门测试、运维部门部署发布以及长期的运行维护。
运维,本质上是对网络、服务器、服务的生命周期各个阶段的运营与维护,在成本、稳定性、效率上达成一致可接受的状态。
简单理解,研发、测试不干的活,小公司都可以归运维管。
# 运维组织架构及职责

基础设施运维(INFR):负责IDC、网络、CDN 和 基础服务的建设(LVS/DPVS、NTP、DNS);负责资产管理,服务器选型、交付和维修;负责内核选型和 OS 相关维护工作。
应用运维(SRE):保障服务的稳定性,包括不限于云原生建设、高可用性建设、可观测性建设、容量规划、性能优化、故障排查与问题解决、预案和演练、备份与容灾恢复、安全和权限控制、设计评审、工具开发。
运维开发(DevOps):建立面向资源的 CMDB、多云管理、资源管理;面向应用的 配置平台、作业平台、发布系统、调度编排;面向业务的数据运营、可视化分析、FinOps、流程系统等。
数据运维(DBA):负责数据存储方案设计、数据库表结构设计、索引设计和 SQL 优化,对数据库进行变更、监控、备份、架构设计等工作。
中间件运维:负责各种中间件的维护、优化、治理、二开等,包括不限于Apollo、Nacos、Kafka、ES、HBase、Gateway。
# 分层图
# 运维监控对象分层

# High-Level 架构图

# 运维技能表
| 分类 | 技能表 |
|---|---|
| 硬件&文件 | 机械硬盘、SSD、文件系统(ext4、xfs)、LVM、tmpfs、rsync、FTP、Raid |
| 网络 | 专线、防火墙、路由器、Ipsec VPN、OSPF、BGP、GRE、Vxlan、二层交换、三层交换 |
| 基建服务 | NTP、DNS、LVS/DPVS、CDN、Keepalived |
| 容器 | K8s、CRI、CNI、CSI |
| 负载均衡 | Haproxy、Nginx、F5、WAF、SLB |
| 数据库 | MySQL、PostgreSQL、SqlServer、Redis、Mongodb、TiDB、InfluxDB |
| 中间件 | Apollo、Nacos、Kafka、ES、HBase、Gateway、Ceph、Zookeeper、XXL-JOB、JumpServer |
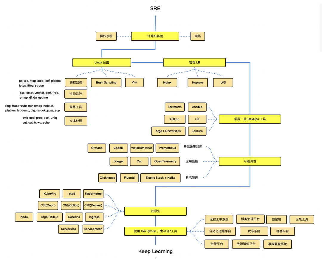
SRE / DevOps ,如下图

上次更新: 2026/01/26, 22:03:21
|